Structure URL WordPress : 4 erreurs SEO à éviter absolument en 2025
La structure URL WordPress influence directement le référencement, la stabilité et la visibilité d’un site. Et oui, je sais, vous vous dites peut-être qu’à l’heure de l’IA, les sites Web n’ont plus d’avenir. Pourtant, les usages évoluent en même temps que l’apprentissage des modèles. Si l’IA transforme la recherche d’information, il existe encore de nombreux cas où un site Web proposant des informations vérifiées, des analyses poussées et des visuels pertinents demeure incontournable. Si vous lancez un site, votre rôle sera d’apporter une perspective, une expertise et un niveau de détail que l’IA ne peut pas toujours fournir, c’est là que réside la vraie valeur d’un contenu Web.
En 2025, certaines erreurs de structure URL persistent encore, entraînant une baisse du trafic organique et des problèmes d’indexation. Ce guide présente les quatre erreurs SEO les plus courantes, explique comment les éviter et expose les meilleures pratiques pour optimiser vos permaliens WordPress.
Meilleure structure URL WordPress en 2025
Configurer correctement les permaliens reste un élément essentiel pour optimiser un site WordPress. Une structure d’URL claire, stable et lisible facilite le travail des moteurs de recherche et améliore l’expérience utilisateur.
Pourquoi la structure Post Name reste la référence
La structure Post Name génère une URL courte centrée sur le titre de la page. Ce format est simple à lire, facile à indexer et parfaitement adapté aux stratégies SEO basées sur des slugs pertinents. Il répond aussi bien aux exigences de Google qu’aux attentes des utilisateurs.
Avantages SEO : slug court, clair et centré sur le mot-clé
Un slug concis améliore le taux de clics et renforce la cohérence entre la recherche de l’utilisateur et la page affichée. Une URL comme /meilleur-ecran-oled/ apporte un signal sémantique immédiat. Les slugs clairs, sans mots vides ni éléments superflus, maximisent la pertinence SEO et simplifient la maintenance.
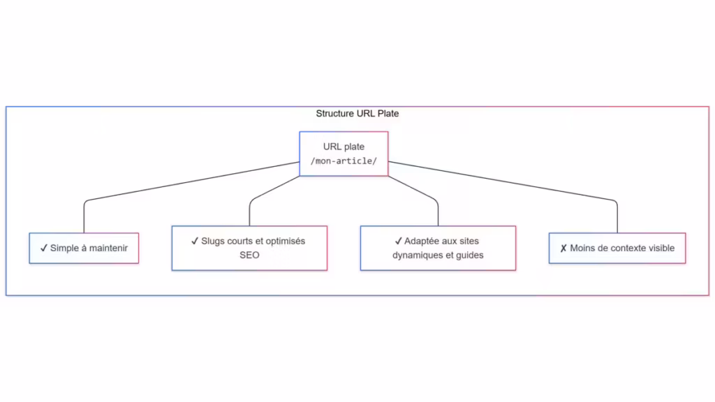
Pourquoi la profondeur d’URL n’a plus d’impact SEO
La profondeur d’URL ne constitue plus un signal SEO pertinent. Google privilégie aujourd’hui le contenu, la clarté de l’information et la qualité du maillage interne. Une URL plate permet surtout de conserver une flexibilité durable, sans dépendre de structures hiérarchiques susceptibles d’évoluer.
Les 4 erreurs SEO à éviter absolument
Une mauvaise configuration des permaliens peut provoquer des pertes de positions ou une dégradation de l’expérience utilisateur. Voici les erreurs les plus courantes et leurs solutions.
1. Utiliser des URLs datées ou trop profondes
Inclure des dates dans les URLs donne l’impression d’un contenu figé et réduit la probabilité de clic. Les structures très profondes compliquent également la gestion du contenu, surtout lors des refontes. Adopter une structure simple améliore la performance SEO et facilite les mises à jour.
2. Inclure des catégories dans l’URL alors que le contenu évolue
L’ajout de catégories dans l’URL peut sembler logique, mais il devient problématique si l’organisation du site change. Une modification de catégorie entraîne des redirections multiples et augmente le risque d’erreurs 404. Une URL plate garantit une meilleure stabilité dans le temps.
3. Générer des slugs trop longs ou sans mots-clés
Les slugs trop longs nuisent à la lisibilité et diluent la pertinence SEO. En supprimant les éléments inutiles et en intégrant un mot-clé principal, l’URL devient plus efficace et plus facile à comprendre pour les moteurs de recherche.
4. Modifier ses permaliens sans protocole SEO
Changer la structure des permaliens sans méthode peut provoquer une perte d’indexation. Un protocole strict doit être suivi : sauvegarde du site, mise en place de redirections 301, contrôle des erreurs 404 et vérification dans Google Search Console. Cette approche minimise les risques et préserve le classement existant.
Comparatif : URL plate ou URL hiérarchique
Le choix entre une URL plate et une structure hiérarchique dépend de l’usage et de la nature du site.
Quand choisir une URL plate
Pour les sites de contenus réguliers, comme les actualités, les guides ou les tests, l’URL plate est la plus adaptée. Elle offre une grande flexibilité et améliore la performance lors des mises à jour.
Quand opter pour une hiérarchie
Une structure hiérarchique est pertinente pour les documentations techniques ou les tutoriels en plusieurs niveaux. Elle permet d’apporter une logique visuelle et organisationnelle, mais doit rester stable pour éviter les complications SEO.
Tableau avantages et inconvénients


Cas particuliers : WooCommerce, multilingue, taxonomies personnalisées
Certains environnements WordPress exigent une approche adaptée pour optimiser la structure URL.
Structure URL WooCommerce : produits et catégories
Pour les boutiques en ligne, les URLs doivent être simples, stables et centrées sur le produit. Une structure plate facilite l’indexation et réduit le risque de contenu dupliqué. Les catégories doivent être utilisées de manière cohérente pour éviter une structure trop rigide.
WordPress multilingue : WPML, Polylang, Weglot
Dans un site multilingue, l’URL doit refléter clairement la langue de la page. L’usage de répertoires dédiés est conseillé, car il facilite le référencement international et clarifie la structure pour les utilisateurs.
Taxonomies personnalisées : quand les utiliser
Les taxonomies personnalisées sont utiles pour les sites spécialisés. Elles permettent de structurer des contenus avancés, mais doivent être employées uniquement si elles apportent une réelle valeur d’organisation.
A lire également : Pomelli IA : Google mise sur le marketing automatisé des PME
Comment changer sa structure URL sans perdre de SEO
Modifier les permaliens nécessite une préparation rigoureuse.
Le protocole en cinq étapes
Une approche en cinq étapes limite les risques : sauvegarder le site, sélectionner la nouvelle structure, mettre en place des redirections 301, vérifier les liens internes et contrôler la couverture dans Search Console. Ce processus garantit une transition fluide.
Checklist technique avant validation
Avant de valider les changements, il est recommandé de vérifier l’absence d’erreurs 404, de contrôler les balises canonicales et de mettre à jour le sitemap. Ces vérifications assurent une transition propre et un maintien du trafic organique.
Points clés à retenir pour 2025
En 2025, la structure Post Name reste la meilleure option pour la majorité des sites WordPress. Les erreurs liées aux catégories, aux dates et aux slugs trop longs doivent être évitées pour maintenir une performance SEO optimale. Toute modification de permaliens doit suivre un protocole strict, incluant redirections 301 et vérification Search Console. Une architecture simple, associée à un maillage interne solide, constitue la stratégie la plus efficace pour les années à venir.
A lire également : Google Ads Manager s’intègre-t-il facilement dans WordPress ?
Sources et références
Médias technologiques
- Selon Kinsta, https://kinsta.com, les structures simples sont plus efficaces et réduisent les risques d’erreurs techniques.
- Comme le rappelle WPBeginner, https://www.wpbeginner.com, la structure Post Name reste la recommandation la plus stable.
- D’après FastComet, https://www.fastcomet.com, les URLs datées peuvent réduire le taux de clics.
Entreprises
- Selon Automattic, https://wordpress.com, la configuration de permaliens doit être adaptée aux besoins du site.
- Comme l’indique Yoast, https://yoast.com, les slugs doivent être courts et centrés sur le mot-clé principal.
Sources officielles
- Documentation WordPress, https://developer.wordpress.org, concernant les permaliens et les structures d’URL.
- Guide WooCommerce, https://woocommerce.com, pour la gestion des URLs produits et catégories.
Pour ne rien rater, abonnez-vous à Cosmo Games sur Google News et suivez-nous sur X (ex Twitter) en particulier pour les bons plans en direct. Vos commentaires enrichissent nos articles, alors n'hésitez pas à réagir ! Un partage sur les réseaux nous aide énormément. Merci pour votre soutien !
